- Will come with air/oil-cooling instead of liquid-cooling to save cost.
- Expected to get fuel-injection system like the Gixxer and Intruder.
- Likely to cost somewhere around Rs 1.2 lakh to Rs 1.5 lakh (ex-showroom).
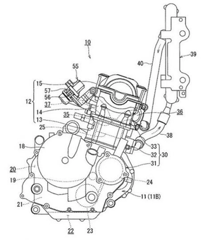
It is no secret that Suzuki is set to introduce the all-new Gixxer 250 in the coming months. Patent details of the upcoming motorcycle have now been leaked online, revealing more information about the powertrain.
For starters, the leaked patent application confirms that the Gixxer 250 will be powered a single-cylinder unit with a four-valve SOHC layout. To save costs, it'll house a vertically stacked oil-cooling system instead of a liquid cooled one. The patent also reveals that the Gixxer will get a fuel-injection system for improved fuel efficiency.

This doesn't come as a surprise considering Suzuki has equipped both the Gixxer 150 and the Intruder 150 with fuel injection. While we don't know the exact numbers, expect it produce somewhere around 22PS to 25PS of power. It isn’t clear whether Suzuki will equip the upcoming bike with a 5-speed or a 6-speed transmission. We hope it'll be the latter.

In terms of design, we expect the Gixxer to take inspiration from Haojue DR300 street naked bike. This means it could get sharp lines, an angular hump on the tank and a sleek-looking LED headlamp. And since the Gixxer and Intruder get an all-digital display, we expect the Gixxer 250 to feature one as well. A single-channel ABS unit is expected to be offered as standard.

The new Suzuki Gixxer 250 is expected to carry a sticker price of around Rs 1.2 lakh to Rs 1.5 lakh (ex-showroom Delhi). When launched, it will compete with the Yamaha FZ25.
Source: zigwheels.com























